El glioblastoma es un cáncer altamente invasivo que se caracteriza por cambios en los vasos sanguíneos cerebrales y la invasión gradual de los tejidos circundantes. Es el tumor cerebral más frecuente y de peor pronóstico.
Madrid, 23 de septiembre (EFE).- El glioblastoma es un tumor cerebral que está entre los más letales y difíciles de tratar por su gran habilidad para burlar el sistema inmune para crecer y, ahora, un equipo de científicos ha descubierto en ratones cómo neutralizarlo.
En concreto, los investigadores han identificado un nuevo mecanismo por el que el tumor crece e invade el cerebro sano, y han conseguido bloquearlo.
Los resultados se publican en la revista PNAS, en un artículo que firman investigadores españoles.
El glioblastoma es un cáncer altamente invasivo que se caracteriza por cambios en los vasos sanguíneos cerebrales y la invasión gradual de los tejidos circundantes. Es el tumor cerebral más frecuente y de peor pronóstico, recuerda en una nota el español Instituto de Neurociencias.

Su compleja biología sigue sin entenderse del todo y los tratamientos existentes no han conseguido un incremento significativo de la supervivencia.
Ahora, este nuevo trabajo logra identificar cómo el tumor consigue invadir el tejido sano sin apenas resistencia, un hallazgo, según sus responsables, que podría convertirse en un "talón de Aquiles" que logre frenar la progresión de este cáncer cerebral.
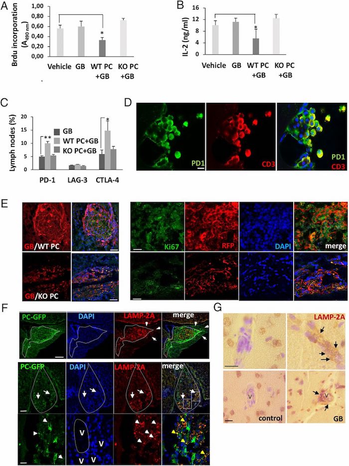
Así, los científicos, liderados por Salvador Martínez y Rut Valdor, han constatado cómo el glioblastoma, para crecer, es capaz de secuestrar las células que rodean los vasos sanguíneos del cerebro y que forman también parte de la barrera que los protege.
El objetivo de este secuestro es desactivar la función antitumoral que poseen estas células, llamadas pericitos, y obligarlas a trabajar para la expansión del tumor.

¿Y cómo consigue el tumor que los pericitos dejen de ser células defensoras para convertirse en células "enemigas"? Modificando un mecanismo que se llama "autofagia mediada por chaperonas".
La autofagia es un sistema por el que se eliminan del organismo aquellas proteínas, orgánulos y residuos que no funcionan. Hay tres tipos, uno de ellos es la autofagia mediada por chaperonas, que trabaja activamente en esta tarea de limpieza de proteínas anómalas marcadas de forma selectiva, explica a Efe Salvador Martínez.
Lo que consiguen las células del glioblastoma es modular e incrementar este tipo de autofagia en los pericitos provocando que estos dejen de ejercer su función antitumoral.
Los científicos vieron entonces en modelos de ratón que si se bloquea esta "autofagia anómala" se dificulta el desarrollo del tumor, evitando que este se "pegue" adecuadamente a los pericitos para secuestrarlos.
"La autofagia mediada por chaperonas es fundamental para que el tumor crezca e infiltre el cerebro sano, así que esta autofagia se convierte en una nueva diana terapéutica para descubrir fármacos más eficaces contra el glioblastoma", resume Martínez, del Instituto de Neurociencias, quien no obstante recuerda que se trata de un trabajo de investigación básica que hay que seguir desarrollando.




