El autor principal del estudio, John Wherry, señaló que el sistema inmunológico de los pacientes hospitalizados no tiene una sola forma de responder, sino que hay "mucha heterogeneidad", que el equipo ha reducido a lo que llama tres "inmunotipos".
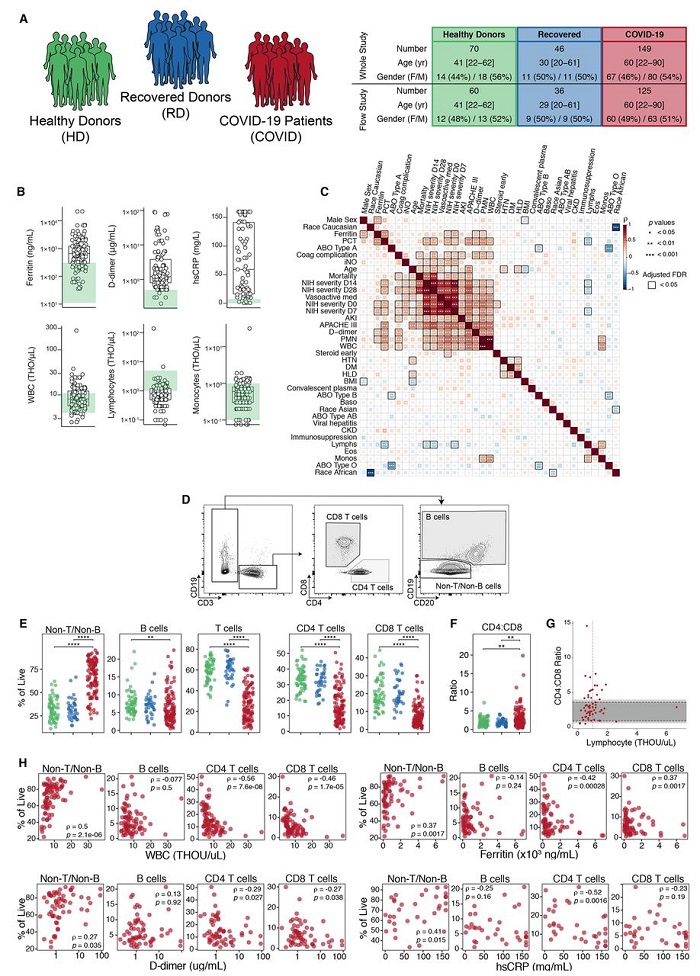
Madrid, 16 de julio (EFE).- Investigadores de la Universidad de Pensilvania (Estados Unidos) descubrieron tres tipos de respuesta inmune a la COVID-19, lo que podría ayudar a predecir la trayectoria de la enfermedad en pacientes graves y dar información sobre cómo tratarlos, según un estudio que publica Science.
El coronavirus desencadena diferentes respuestas inmunitarias y síntomas en los pacientes graves, pero hasta ahora no se entiende bien cómo se relacionan esos dos factores, lo que dificulta las decisiones sobre el tratamiento, señala la universidad en una nota.
El autor principal del estudio, John Wherry, señaló que el sistema inmunológico de los pacientes hospitalizados no tiene una sola forma de responder, sino que hay "mucha heterogeneidad", que el equipo ha reducido a lo que llama tres "inmunotipos".
.@PennMedicine researchers studying immune responses of 125 hospitalized #COVID19 patients identified three distinct “Immunotypes,” work that could inform which therapeutic interventions may be most useful in specific patients. https://t.co/BJfWebA3qi pic.twitter.com/YsJjf8PS2P
— Science Magazine (@ScienceMagazine) July 15, 2020
"Tenemos la esperanza de poder predecir o, al menos inferir, los diferentes patrones inmunológicos que un paciente tiene basados en datos clínicos. Esto nos permitiría empezar a pensar en incluir a los pacientes en diferentes tipos de ensayos clínicos que investiguen tratamientos", agregó el experto.
Estudios recientes revelan detalles sobre la respuesta del sistema inmunológico al coronavirus, pero la mayoría se han centrado en un pequeño grupo de personas, mientras que el actual ofrece un perfil inmunológico completo de un número más amplio de pacientes hospitalizados.
Los investigadores realizaron dicho perfil para conocer las respuestas individuales de 163 personas. De ellas, 90 eran pacientes hospitalizados; 29 personas no ingresadas y 44 donantes sanos.

Aunque las respuestas inmunológicas variaron dentro del grupo, los investigadores identificaron "patrones que son prometedores desde el punto de vista clínico", agrega la nota.
El primer inmunotipo mostró una "robusta actividad" de células T CD4+, con una "modesta activación" de células T CD8+ y linfocitos de sangre periférica. Los CD4+ y CD8+ actúan como las principales células inmunes inflamatorias que trabajan para eliminar los virus.
El segundo se caracterizó principalmente por un subconjunto de células T CD8+ conocidas como EM y EMRA y una modesta activación de otras células T CD8+, linfocitos B de memoria y linfocitos de sangre periférica.
En cuanto al tercer inmunotipo, mostró "poca o ninguna evidencia de una respuesta inmune a la infección".
El equipo combinó después cada perfil con los datos clínicos de los pacientes para entender las relaciones entre las respuestas inmunológicas y la enfermedad.
Los datos indicaron que el primer inmunotipo se relacionaba con una enfermedad más grave, que incluía inflamación, insuficiencia orgánica y enfermedad renal aguda.
El segundo no se correlacionaba con la gravedad de la enfermedad, sino con la inmunosupresión preexistente, mientras el tercero, que no tenía activación inmunológica, no se asociaba con síntomas específicos o características clínicas.




